微信扫码添加
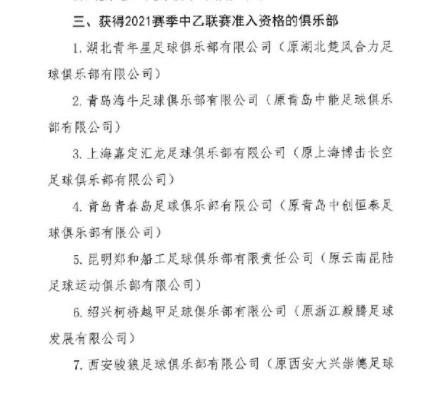
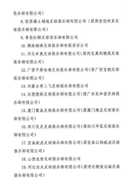
扫描下载懂球帝首页>动态> 中乙准入公布:深圳壆岗、盐城无缘,中冠延边升级
雷杰深 2021-03-29 16:14
雷杰深
严禁商业机构或公司转载,违者必究;球迷转载请注明来源“懂球帝”
相关标签
相关推荐
西海岸投资人:最不舍得邵佳一的人是我,我们已成为最佳拍档
12-10 21:08北青:多地表达过愿意办U20亚洲杯;国足原本10月在杭州集训
12-10 17:47北青:中足联就职业俱乐部财务审计工作办法征求意见
12-10 16:06功夫最新身价!李学博上涨5w,冈子45w最高李学...
12-10 19:00官方:杭州将承办2027年U20亚洲杯
12-10 15:13匈牙利甲级联赛球队小瓦尔道(Kisvárda F...
12-10 14:41官方:青岛海牛外援拉德曼诺瓦茨加盟匈牙利球队瓦尔达
12-10 09:04中甲身价榜:居伊-姆本扎200万欧榜首,向余望国内球员第1
12-09 20:48中乙球员身价更新:蒯纪闻27.5万欧领跑,帅惟浩22.5万欧第2
12-09 20:20德国转会市场网(TransferMarkt.de...
12-09 19:30
j9756
2021-03-29 16:15:07
267
胜利哈扎 延边

看球老男孩
2021-03-29 16:15:00
128
好消息 延边又回来职业了
Harbin
2021-03-29 16:16:50
127
延边加油,会展等你
兹鲁科
2021-03-29 16:15:29
95
我延中乙?
延边CF
2021-03-29 16:14:58
84
我们延边回来了!
奔跑的小朱10
2021-03-29 16:15:19
78
开始延边足球崛起之路

lHitachi

2021-03-29 16:15:06
60
延边回来了
董传彬
2021-03-29 16:16:12
57
支持延边
巴黎圣日耳曼队三十号梅西

2021-03-29 16:15:04
54
延边!!
延边球迷一枚
2021-03-29 16:15:16
51
延边回来了
hsgdg

2021-03-29 16:15:22
50
延边活了?争取一下吧,加油
利物浦名宿氛围


2021-03-29 16:19:32
48
승리하자 연변!
芬兰十号利特马宁




2021-03-29 16:18:43
44
厦门鹭岛 越来越好


泉州亚新 月异日新
延边冷面
2021-03-29 16:15:04
43
加油延边!!!
法蘭西多士

2021-03-29 16:44:50
40
加油吧中能,堂堂正正打进中甲
江浙沪延边球迷881号
2021-03-29 16:19:00
34
胜利哈扎,延边
意大利主教练卡纳瓦罗
2021-03-29 16:15:20
18
延边冲呀
za2014
2021-03-29 16:14:54
13
延边!
米兰名宿卡福
2021-03-29 16:14:55
13
延边卷土重来了
ckdvk1314
2021-03-29 16:25:16
13
延边队的火种永不熄灭











胜利哈扎 延边


q1363
2021-03-29 16:41:20
13
福建也开始可以喊德比了
gunner7777
2021-03-29 16:53:28
13
福建雄起!!!明年有福建德比看了!
arsenal延边迷
2021-03-29 18:02:15
12
延边才像足球的火苗,永远扑不灭,永远真诚的热爱足球