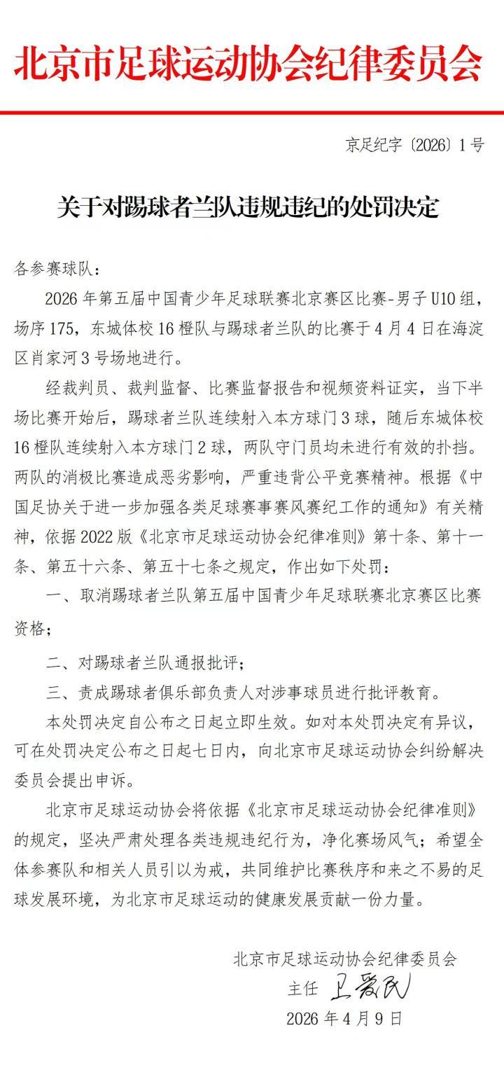
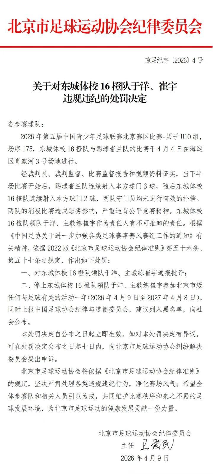
4月9日,北京市足协官方消息,在中青赛北京赛区U10组东城体校16橙队与踢球者兰队的比赛中,双方在下半场连续互射自家球门,均被取消比赛资格。
![]()
罚单内容显示,在北京赛区一场U10中青赛比赛中,踢球者兰队队员连续射入本方球门3球,对手东城体校16橙队随后连续射入本方球门2球。
北京足协分别取消了两队的比赛资格,并进行通报批评。停止两队领队、主教练参加北京市级任何与足球有关的活动一年,并上报中国足协纪律与道德委员会,同时建议列入黑名单,向社会公布。
事件背景
比赛发生在4月4日,在小组赛第3轮,东城体校16橙与踢球者兰进行了榜首之战,双方3-3战平,最终踢球者兰以小组头名身份出线。但比赛中,双方出现了明显的“让榜首”行为,导致双双被取消资格。
![]()
![]()
北京足协罚单
![]()
![]()
![]()
![]()
晶仔

2026-04-09 23:12:24
664
涉事教练应该终身禁止
中国青训不行归根结底症结在基层教练
Haaland_9
2026-04-09 23:12:11
304
天空中那一抹蓝

2026-04-09 23:13:37
235
这种情况大概率应该是小组出线想避开一些什么队伍,所以两边都想要让出小组第一的位置,能理解但是不支持。




Time丨时光
2026-04-09 23:11:40
115
肯定是为了要输球挑下一轮对手
朱文懋


2026-04-09 23:12:52
80
丢人
淋雨呀
2026-04-09 23:11:53
75
不敢想这件事情传到其他平台会引起多大的轰动
丢人现眼!
破厂小球迷13
2026-04-09 23:21:26
55
中国足球不行,根在青训教练,啥都不是的青训教练,能培养出啥苗子呀!!!
dyyjs

2026-04-09 23:35:28
48
当时大学联赛也干过,小组第二的对手比第一好打。一开始本来我们打算认真踢,随缘,结果我们这边开场一脚软绵绵的射门被对面门将直接拙劣的漏了进去,我们教练果断让我们自己弄两个乌龙,踢到后来我们前锋帮对面守门去了,对方回传往自己门里打被我们前锋门线解围
最后顺利1-2输了,八强轻松过了,然后到了半决赛仿佛有什么诅咒一般,压着对面打,打不进,反过头进了俩乌龙,1-3输了,所以说天道有轮回,苍天绕过谁


诺坎普的一束花

2026-04-09 23:25:10
39
抽完签之后后面的淘汰赛都是固定了的,估计是挑对手挑半区呢