微信扫码添加
扫描下载懂球帝首页>动态> 剑南春|切尔西2-2利兹联,帕尔默传射建功+失空门绝杀
战报bot 2026-02-11 05:28
战报bot
严禁商业机构或公司转载,违者必究;球迷转载请注明来源“懂球帝”
相关标签
相关推荐
来2026最球迷挑战决赛投票!你的一票,“最球迷”由你定义>>
02-10 14:38罗塞尼尔:球员不能等哨声,必须先处理球然后再申诉手球
02-11 07:22早报:人能把头发留到多长?
02-11 07:00默森:如果切尔西接下来能获得欧冠资格,那我真是佩服他们
02-11 06:58法尔克:比约尔双手碰对手不明智,但那是一个很牵强的点球
02-11 06:47罗塞尼尔:帕尔默那球1000次能进999次;库库感觉腿筋不舒服
02-11 06:43若昂-佩德罗:如果你想要进入欧冠,就不能这样丢分
02-11 06:21罗塞尼尔:我们松懈了6分钟就送给利兹1分,我感到非常沮丧
02-11 06:07自2023年10月战平枪手以来,切尔西首次在英超两球领先后丢分
02-11 05:54英超8轮不胜,热刺的英超排名已经掉到第16位
02-11 05:43
JoshKing

2026-02-11 05:28:36
542
两回合对利兹就拿1分
帕尔默和裁判
你们两过来,我跟你们说个事
库鲁马
2026-02-11 05:28:33
338
英超原来是篮球联赛🏀
门前一棵大樟树

2026-02-11 05:28:49
296
比赛在帕尔默惊愕的眼神中就已经结束了。
皇马山东分队长巴尔韦德
2026-02-11 05:28:57
283
帕尔默空门没进自己在里面宕机了



不滅信念


2026-02-11 05:29:08
220
这两分丢的真泥马窝火
宇宙无敌Chelsea

2026-02-11 05:29:08
133
这球平的 比输了都难受
切尔西传奇后腰米夏埃尔-容祖儿

2026-02-11 05:29:48
131
不知道说什么 疑似手球和泡沫的空门不进 明明很长一段时间我们都是更好的球队



也许有些东西真的是天意
拯救大兵穆德里克

2026-02-11 05:37:28
110
猜一下这球怎么领过去的
皇马山东分队长巴尔韦德
2026-02-11 05:28:38
84
帕尔默空门没进自己在里面宕机了


CJ大魔王19
2026-02-11 05:28:55
77
帕尔默那脚踢飞的难度好大
某不知名中场
2026-02-11 05:42:31
62
踢得是真好,恐怕是过去几年除了世俱杯,我看过最好的切尔西,埃斯特旺泡沫jp三个人快踢成表演赛了
真的是天不让切尔西赢,刚换人准备减缓攻势,最稳的凯塞多就送了一个没必要的点
acp又交学费异想天开不解围想让374拿,裁判也不吹手球。
罗塞尼尔能保持这个表现,切尔西找回强队风采不远了
恩佐费尔兰德斯

2026-02-11 05:31:41
61
其实比赛踢得真不错,全方面压制,这些英超裁判真有脸,估计最后一球队阿昌鹏职业生涯影响挺大的,唉!
bbs056

2026-02-11 05:30:22
59
虽然最后一下帕尔默没打进,但整体而言,这场是这一两个月里面打得最好的一场。
阿托呐
2026-02-11 05:30:14
51
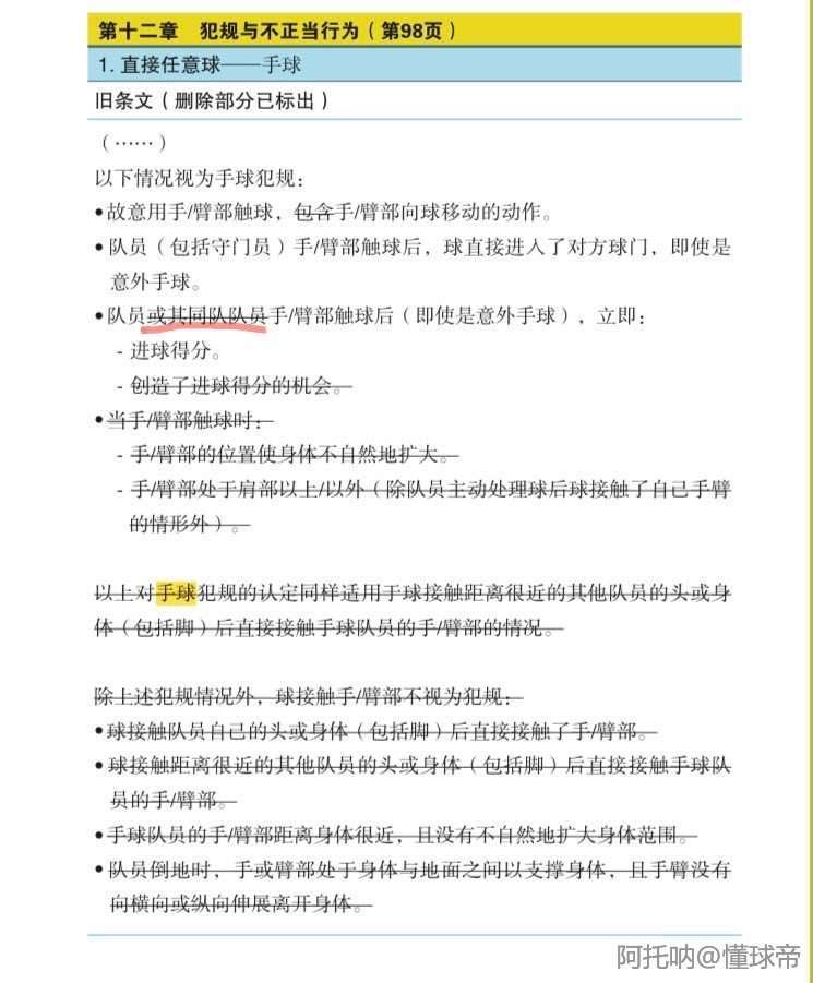
规则书来了,相似案例很多哈,每次大家都搞不明白

蓝桥大巴车

2026-02-11 05:49:37
24
某些车迷我真做不到你们那么佛系,争四关键期让二追二给两小孩交学费+绝杀空门不进+熬到五点多,我肺都要气炸了
神奇的梦剧场
2026-02-11 06:18:25
18
曼联没赢,本来心情还有点沉重,结果一看切尔西也平了,哈哈哈
我预判到了你会离开

2026-02-11 05:31:09
16
感谢帕尔默放我们一马