据媒体人付政浩报道,中国篮协宣布对举报篮球赛事中“假赌黑”等违规违纪行为且被查实的举报人进行物质和精神奖励。
![]()
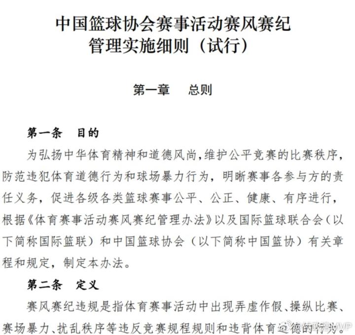
中国篮协近日印发了《中国篮球协会赛风赛纪管理实施细则》等四项文件,这些都是根据体育总局此前印发的《体育赛事活动赛风赛纪管理办法》等文件、结合运动项目自身特点编制的项目管理办法。其它诸如足协等各大全国单项体育协会基本也都根据总局的文件编制了自身的实施细则,但在涉及假赌黑举报方面则全部照搬了了总局赛风赛纪中的第20条原文:“体育赛事活动管理单位应当建立举报制度,公开举报方式,受理赛风赛纪举报。”
目前似乎只有篮协在总局文件的基础上进行了细化,明确了对“假赌黑”等举报的具体奖励办法。即:“对于提供有效线索并经查实的举报人,将给予人民币2千至2万元不等的物质奖励和荣誉奖励;对于多次提供有价值线索的举报人,特别是在查处“假赌黑”问题中发挥关键作用的举报人,将给予特别奖励。”篮协制订如此细致的实施细则,对假赌黑的打击决心由此也可见一斑。
![]()
巴萨名宿卡莱斯普约尔
2024-09-16 08:49:30
183
陕西信达:有用??



Klosehuang2003

2024-09-16 08:29:56
102
足篮打水
它只是个球

2024-09-16 09:40:54
58
红山体育馆那个夜晚,辽宁球迷永不忘
风起平芜

2024-09-16 10:45:28
46
2000到两万能吸引到内部人士冒着风险给你举报?一丘之貉你能指望他都在粪坑里滚一辈子了然后凭良心给你举报出来了?
豹田
2024-09-16 09:20:14
29
先给基层教练多开点吧,推荐一个球员2.3万呢
上海狼队小雷8
2024-09-16 09:21:41
28