红钻充值
懂球帝首页>动态> 官方:黑龙江投资人李镇伯禁入体育场3场,门将教练禁入5场
rigeman 2023-06-28 21:56
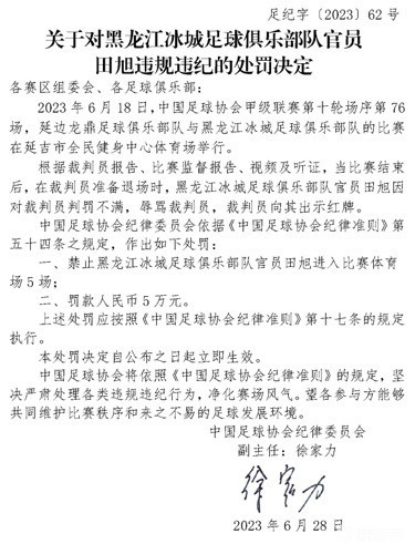
6月28日,中国足协官方宣布,对黑龙江冰城投资人李镇伯、门将教练田旭进行纪律处罚。
在6月18日,黑龙江冰城与延边龙鼎的比赛里,田旭在裁判员退场的时候对裁判员进行了辱骂,被出示红牌。两人都吃到了中国足协的罚单。
赛后,李镇伯发表了不负责任言论。据知情人士透露,李镇伯在中甲联赛俱乐部竞赛群内辱骂足协和裁判马腾,并威胁要号召各队罢赛抗议。
rigeman
严禁商业机构或公司转载,违者必究;球迷转载请注明来源“懂球帝”
热门评论(4)
比梅西高比C罗帅
2023-06-28 22:05:30
126
我没啥子能力,我只能买最贵的票去看冰城的比赛,我爱你哈尔滨
见面叫阿门
2023-06-28 22:09:06
106
足协可着一个羊薅是吧,俏丽哇
萨拉赫不拿金球永远不改名
2023-06-28 22:04:11
65
1282张鼠标垫的事!老李你就接着杠
查看回复(1)
八十二
2023-06-28 22:05:19
30
黑龙江老板太有意思了下次还敢
相关标签
定南赣联
田旭
相关推荐
张导大范围轮换调整,诺曼状态佳连场破门,鲲城主场战平定南
大连鲲城1-1定南赣联,汉森破门+中框,唐诗闪电扳平
大连鲲城 vs 定南赣联 比赛动态
半场:大连鲲城0-0定南赣联,赵健博错失良机
中甲第3轮前瞻
中甲第3轮裁判:麦麦提江执法长春亚泰vs苏州东吴
比梅西高比C罗帅

2023-06-28 22:05:30
126
我没啥子能力,我只能买最贵的票去看冰城的比赛,我爱你哈尔滨
见面叫阿门
2023-06-28 22:09:06
106
足协可着一个羊薅是吧,俏丽哇
萨拉赫不拿金球永远不改名

2023-06-28 22:04:11
65
1282张鼠标垫的事!老李你就接着杠
八十二
2023-06-28 22:05:19
30
黑龙江老板太有意思了
下次还敢